山东体育学院
211 |
985 |
双一流 |
体育
山东省
本科
省重点
公办
0018
坚卓竞远
0531-89655029
http://www.sdpei.edu.cn/
更多 >
图片
院校首页
历年分数
历年分数
历年分数
普通类
艺术类
体育类
招生计划
院校计划
投档规则(艺术)
投档规则(体育)
招生政策
招生简章
招生资讯
探校攻略
探校攻略
探校攻略
探校攻略
探校攻略
探校攻略
院校首页
> 招生简章
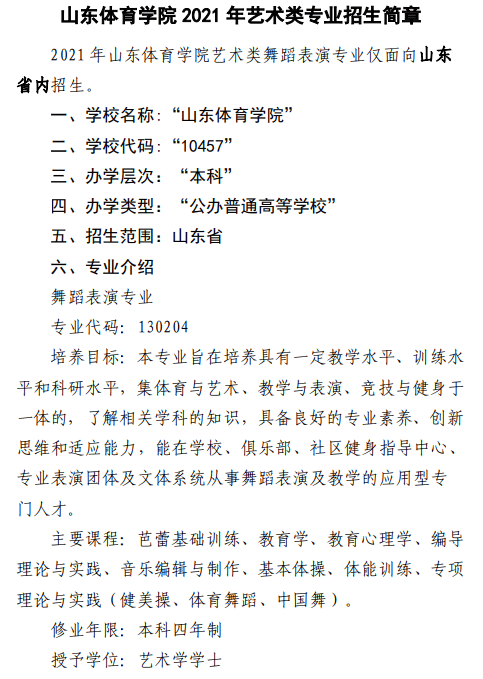
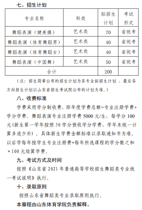
山东体育学院2021年艺术类专业招生简章
2022-06-21 20:43:41 分享至:
招生简章
招生资讯
山东体育学院2021年艺术类专业招生简章
2022-06-21 20:43:41